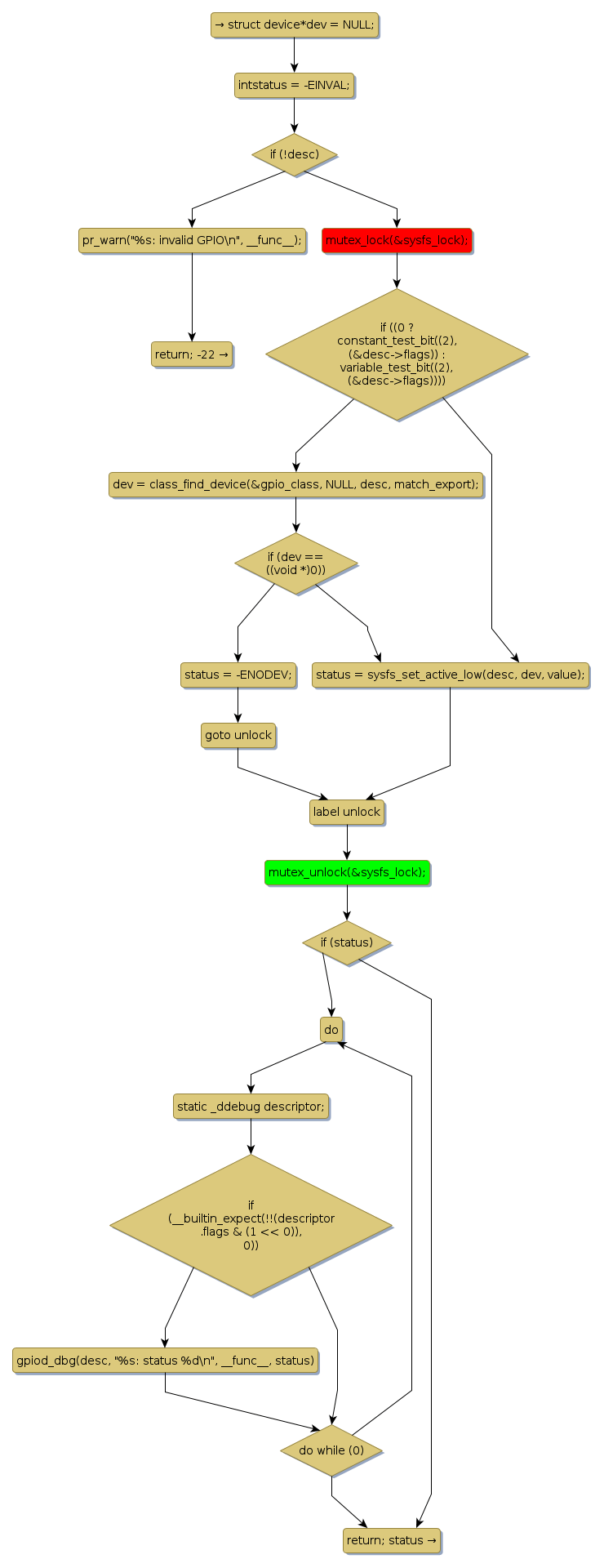
Instance Verification Kit (IVK)
mutex lock @ [16328+24+/linux-3.19-rc1/drivers/gpio/gpiolib-sysfs.c]
Instance Signature: sysfs_lock
|
The Matching Pair Graph:
|
|
Function Name
|
Control Flow Graph (CFG)
|
Events Flow Graph (EFG)
|
Source Correspondence
|
|
gpiod_sysfs_set_active_low
|
|
|
[16129+26+/linux-3.19-rc1/drivers/gpio/gpiolib-sysfs.c]
|